成都市物业管理协会(CDPMA)成都市物业管理协会(CDPMA)

行业服务

Market service

关于实施雇主责任险行业集中采购项目的函

来源: 发布时间:2020年11月23日

分享文章:

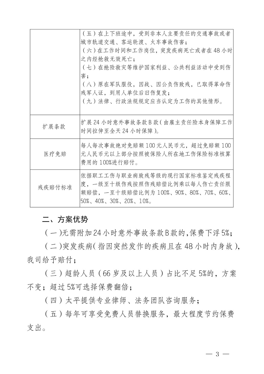
关于实施雇主责任险行业集中采购项目的函1

2

3

4

5

6

7