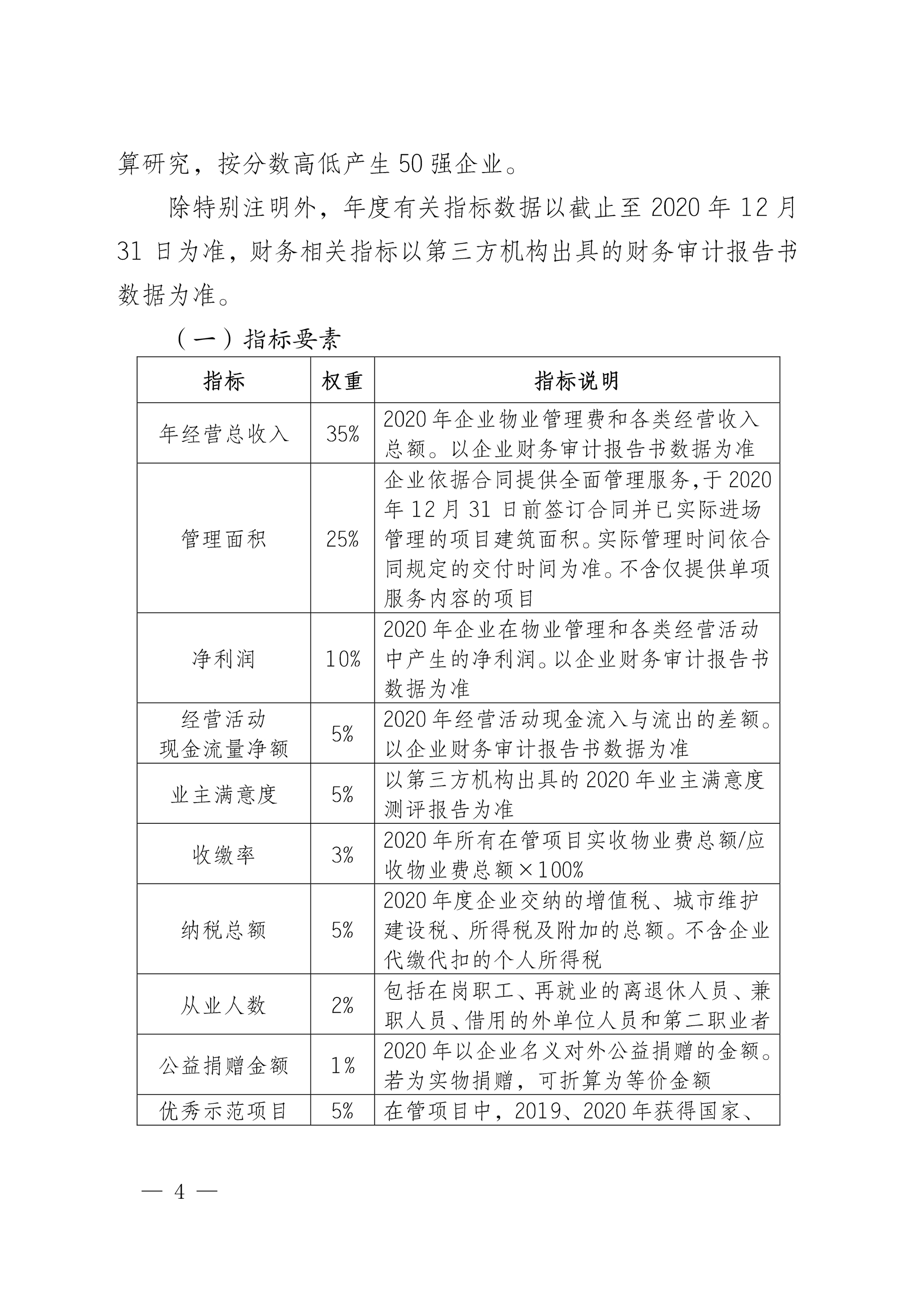
成都市物业管理协会(CDPMA)成都市物业管理协会(CDPMA)

关于开展2021年成都市物业服务行业发展报告暨企业综合实力研究数据采集的通知

成物协发〔2021〕16号

来源:成都市物业管理协会 发布时间:2021年04月28日

分享文章: